CoCoSI TRANSFORMING TOMORROW
We are an organization that promotes educational processes for the defense of human rights with gender justice.
To be an association that drives social change and contributes to the recognition of rights for the improvement of life for key populations.
1. Contribute to the reduction of gender-based violence through education on gender and sexual and reproductive rights in schools, engaging the educational community, community leaders, and both public and private sector employees.
2. Support children, adolescents, women in situations of violence, people living with HIV, and LGBTIQ+ individuals in cases of human rights violations.
3. Prevent new HIV and other STI infections through comprehensive sexuality education with diverse populations in rural communities of the Cabañas department.
4. Advocate before local and central government authorities, as well as community-based organizations, to monitor and support the enforcement of fundamental human rights in public policies and laws implemented locally, and to contribute to the development of new regulations that benefit.
5. Promote the defense of human rights for key populations living in rural communities of the Cabañas department through radio spots and programs, social media platforms, newsletters, strategic meetings with decision-makers, community assemblies, and more.
2. Support children, adolescents, women in situations of violence, people living with HIV, and LGBTIQ+ individuals in cases of human rights violations.
3. Prevent new HIV and other STI infections through comprehensive sexuality education with diverse populations in rural communities of the Cabañas department.
4. Advocate before local and central government authorities, as well as community-based organizations, to monitor and support the enforcement of fundamental human rights in public policies and laws implemented locally, and to contribute to the development of new regulations that benefit.
5. Promote the defense of human rights for key populations living in rural communities of the Cabañas department through radio spots and programs, social media platforms, newsletters, strategic meetings with decision-makers, community assemblies, and more.
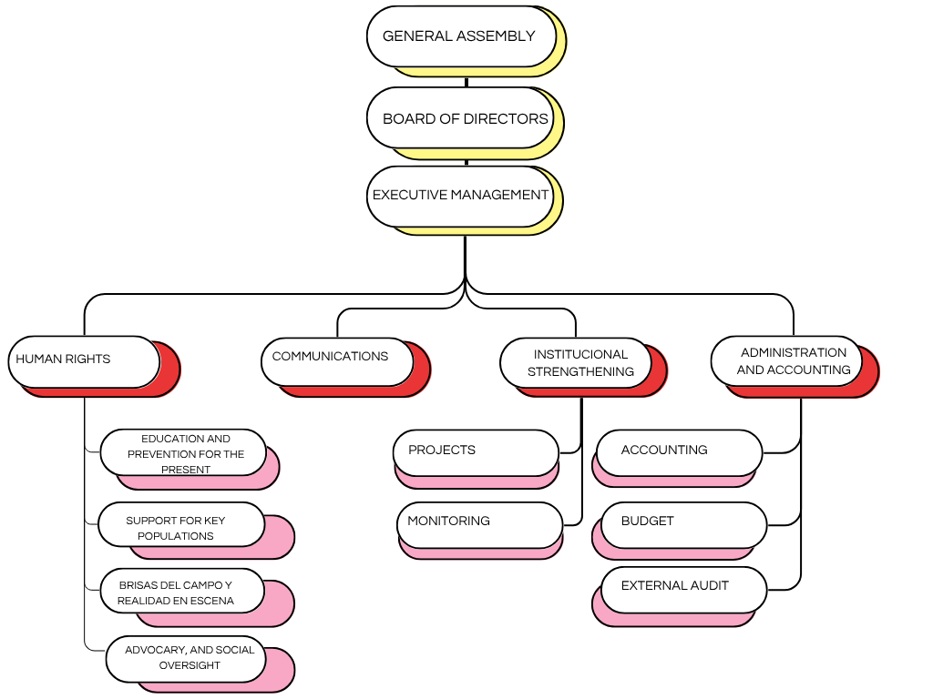
•Aracely Méndez – Executive Director of the Association.
•Lic. Isabel Rivas – Coordinator of the Human Rights Program.
•Lic. Fausto Gámez – Coordinator of the Brisas del Campo Collective.
• Lic. Marleny López: Administrator.
•Lic. Nelson Reyes: Communications area coordinator.
•Brenda Rene Hubbard – Advisor.
•Lic. Isabel Rivas – Coordinator of the Human Rights Program.
•Lic. Fausto Gámez – Coordinator of the Brisas del Campo Collective.
• Lic. Marleny López: Administrator.
•Lic. Nelson Reyes: Communications area coordinator.
•Brenda Rene Hubbard – Advisor.
CoCoSI orients its work around 5 institutional values: Responsibility, Teamwork, Integrity, Respect, and Excellence. These values form the foundation of the commitment and institutional work that guide all actions involving key populations, the General Assembly, the Board of Directors, and the Technical Team. Below is an explanation of what each value means.
•Responsibility:The work is carried out with care and attention, regarding what is done or decided to be done, allowing people to fulfill the assigned commitments and be committed to what concerns them.
•Teamwork: Common goals are the central focus for developing teamwork, where people come together to achieve it together, putting into practice the various capabilities and skills of the team to reach the established goal.
•Integrity: It's always doing the right thing, doing everything that is considered good for the person themselves or the institution where they work, without affecting anyone in any way, where integrity is practiced, there is honesty and integrity.
•Respect:Respect is recognizing, accepting, and valuing the qualities of other people, regardless of their differences.
It is essential that people keep respect in mind when interacting with other people.
•Excellence: It highlights the considerable quality that makes an individual or object worthy of high esteem and appreciation. Excellence refers to the perfection and outstanding characteristics of the work being done.
•Responsibility:The work is carried out with care and attention, regarding what is done or decided to be done, allowing people to fulfill the assigned commitments and be committed to what concerns them.
•Teamwork: Common goals are the central focus for developing teamwork, where people come together to achieve it together, putting into practice the various capabilities and skills of the team to reach the established goal.
•Integrity: It's always doing the right thing, doing everything that is considered good for the person themselves or the institution where they work, without affecting anyone in any way, where integrity is practiced, there is honesty and integrity.
•Respect:Respect is recognizing, accepting, and valuing the qualities of other people, regardless of their differences.
It is essential that people keep respect in mind when interacting with other people.
•Excellence: It highlights the considerable quality that makes an individual or object worthy of high esteem and appreciation. Excellence refers to the perfection and outstanding characteristics of the work being done.
CoCoSI has been working on gender justice, the prevention of gender-based violence, unplanned pregnancies, STI/HIV prevention, and support for people living with HIV, as well as populations at risk and in vulnerable situations. Below are the key actions that highlight the organization's work:
Educational processes on sexual and reproductive health based on gender, sexual diversity, and masculinity, aimed at promoting awareness of human rights and gender equity for the prevention of gender-based violence and HIV.
•Training processes to empower women, girls, and adolescents.
•Training processes aimed at students and teachers in educational institutions.
•Training processes for authorities (National Civil Police and soldiers), community leaders, and other ONG´S and government institutions.
•Training and support processes for the Brisas del Campo Collective and the Realidad en Escena Theater Group.
•Promoting and supporting the Ministry of Health and other organizations in HIV testing.
•Development and application of educational materials.
•Execution of massive activities: community forums, theater, and meetings and exchanges of experiences.
•Broadcasting radio programs and radio spots.
•Publication of editorial articles.
•Development and distribution of informational materials.
•Radio forums.
•Information through the CoCoSI website.
•Spiritual and moral support for women in situations of violence, LGBTIQ+ individuals, and people living with HIV.
•Assistance to support groups for people living with HIV.
•Home visits to individuals in situations of violence and people living with HIV.
•Economic assistance to victims of gender-based violence and people living with HIV (for reporting cases of violence, medical appointments, medications, and urgent needs).
•Support and educational processes on the prevention of gender-based violence and HIV with sex workers.
•Support for individuals deprived of liberty in correctional facilities.
•Creation of murals and presentation of theater plays for the prevention of unplanned pregnancies.
•In recent years of CoCoSI journey, the organization has received recognitions and participated in strategic national and international forums. These accomplishments highlight the importance of the work carried out throughout its history and inspire the staff to continue their efforts. Below are some of the recognitions received:
•International HIV conference held in Mexico in 2008.
•Received the Red Ribbon Award presented by USAID at the international HIV conference in Vienna-Austria, in 2010.
•Delegation of CoCoSI staff at the international HIV conference in Washington in 2012.
•The Association was awarded the National Prize for the Promotion and Dissemination of Human Rights by the Office of the Human Rights Ombudsman in December 2022.
•Recognition of CoCoSI from the Network of Human Rights Defenders in December 2022.
Educational processes on sexual and reproductive health based on gender, sexual diversity, and masculinity, aimed at promoting awareness of human rights and gender equity for the prevention of gender-based violence and HIV.
•Training processes to empower women, girls, and adolescents.
•Training processes aimed at students and teachers in educational institutions.
•Training processes for authorities (National Civil Police and soldiers), community leaders, and other ONG´S and government institutions.
•Training and support processes for the Brisas del Campo Collective and the Realidad en Escena Theater Group.
•Promoting and supporting the Ministry of Health and other organizations in HIV testing.
•Development and application of educational materials.
•Execution of massive activities: community forums, theater, and meetings and exchanges of experiences.
•Broadcasting radio programs and radio spots.
•Publication of editorial articles.
•Development and distribution of informational materials.
•Radio forums.
•Information through the CoCoSI website.
•Spiritual and moral support for women in situations of violence, LGBTIQ+ individuals, and people living with HIV.
•Assistance to support groups for people living with HIV.
•Home visits to individuals in situations of violence and people living with HIV.
•Economic assistance to victims of gender-based violence and people living with HIV (for reporting cases of violence, medical appointments, medications, and urgent needs).
•Support and educational processes on the prevention of gender-based violence and HIV with sex workers.
•Support for individuals deprived of liberty in correctional facilities.
•Creation of murals and presentation of theater plays for the prevention of unplanned pregnancies.
•In recent years of CoCoSI journey, the organization has received recognitions and participated in strategic national and international forums. These accomplishments highlight the importance of the work carried out throughout its history and inspire the staff to continue their efforts. Below are some of the recognitions received:
•International HIV conference held in Mexico in 2008.
•Received the Red Ribbon Award presented by USAID at the international HIV conference in Vienna-Austria, in 2010.
•Delegation of CoCoSI staff at the international HIV conference in Washington in 2012.
•The Association was awarded the National Prize for the Promotion and Dissemination of Human Rights by the Office of the Human Rights Ombudsman in December 2022.
•Recognition of CoCoSI from the Network of Human Rights Defenders in December 2022.